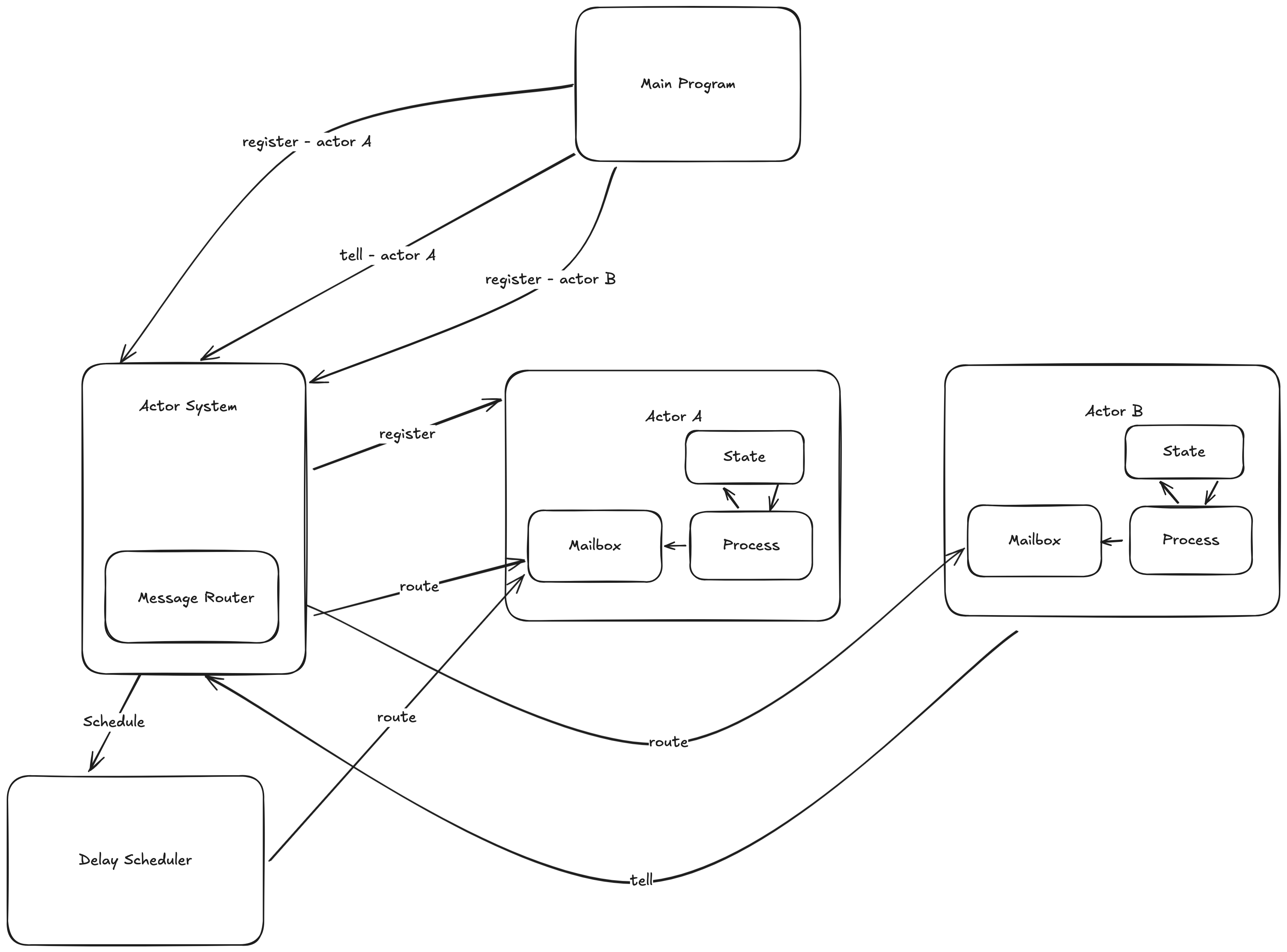
Core Concepts
The Actor Model
Cajun implements the actor model for predictable concurrency:
- Message Passing: Actors communicate by sending messages (no shared state)
- Isolated State: Each actor owns its state privately
- Serial Processing: Messages are processed one at a time, in order
- No User-Level Locks: You write lock-free code - the actor model handles isolation

Key Benefits
- No User-Level Locks: Write concurrent code without explicit locks, synchronized blocks, or manual coordination
- Predictable Behavior: Deterministic message ordering makes systems easier to reason about and test
- Exceptional I/O Performance: 0.02% overhead for I/O-bound workloads
- Scalability: Easily scale from single-threaded to multi-threaded to distributed systems
- Fault Tolerance: Built-in supervision strategies for handling failures gracefully
Creating Actors
Stateless Actors with Handler Interface
The simplest way to create an actor:
public class PrinterHandler implements Handler<String> {
@Override
public void receive(String message, ActorContext context) {
System.out.println("Received: " + message);
}
}
// Spawn the actor
ActorSystem system = new ActorSystem();
Pid printer = system.actorOf(PrinterHandler.class)
.spawn();
// Send messages
printer.tell("Hello");
printer.tell("World");
Stateful Actors with StatefulHandler Interface
For actors that maintain state:
public class CounterHandler implements StatefulHandler<Integer, String> {
@Override
public Integer receive(String message, Integer state, ActorContext context) {
int newState = state + 1;
System.out.println("Message #" + newState + ": " + message);
return newState;
}
}
// Spawn stateful actor with initial state
Pid counter = system.statefulActorOf(CounterHandler.class, 0)
.spawn();
counter.tell("first"); // Message #1: first
counter.tell("second"); // Message #2: second
Functional Actors with Effects
For composable, functional programming style using the Effect monad:
import static com.cajunsystems.functional.ActorSystemEffectExtensions.*;
// Define messages
sealed interface Command {}
record Add(int value) implements Command {}
record Subtract(int value) implements Command {}
record GetValue(Pid replyTo) implements Command {}
// Build behavior using effects
Effect<Integer, Throwable, Void> calculatorBehavior =
Effect.<Integer, Throwable, Void, Command>match()
.when(Add.class, (state, msg, ctx) ->
Effect.modify(s -> s + msg.value())
.andThen(Effect.logState(s -> "Added, new value: " + s)))
.when(Subtract.class, (state, msg, ctx) ->
Effect.modify(s -> s - msg.value())
.andThen(Effect.logState(s -> "Subtracted, new value: " + s)))
.when(GetValue.class, (state, msg, ctx) ->
Effect.tell(msg.replyTo(), state))
.build();
// Create actor from effect
Pid calculator = fromEffect(system, calculatorBehavior, 0)
.withId("calculator")
.spawn();
Actor Communication
tell() - Fire and Forget
Send messages without waiting for a response:
printer.tell("Hello, World!");
ask() - Request-Response
Send a message and wait for a response:
CompletableFuture<Integer> future = counter.ask(
replyTo -> new GetCount(replyTo),
Duration.ofSeconds(5)
);
Integer count = future.join(); // Blocks until response
forward() - Preserve Sender
Forward messages while preserving the original sender:
public class RouterHandler implements Handler<Message> {
private final Pid worker;
@Override
public void receive(Message msg, ActorContext context) {
// Forward preserves original sender for replies
context.forward(worker, msg);
}
}
Actor Lifecycle
Creating an ActorSystem
ActorSystem system = new ActorSystem();
Spawning Actors
// Simple spawn
Pid actor = system.actorOf(MyHandler.class)
.spawn();
// Spawn with explicit ID
Pid actor = system.actorOf(MyHandler.class)
.withId("my-actor-id")
.spawn();
// Spawn with configuration
Pid actor = system.actorOf(MyHandler.class)
.withId("configured-actor")
.spawn();
Stopping Actors
// Stop a specific actor
system.stopActor(actor);
// Shutdown entire system
system.shutdown();
Supervision and Fault Tolerance
Actors can supervise child actors with different strategies:
Supervision Strategies
- RESUME: Continue processing next message (ignore error)
- RESTART: Restart actor with fresh state
- STOP: Permanently stop the actor
- ESCALATE: Propagate error to parent supervisor
public class SupervisorHandler implements Handler<Message> {
@Override
public SupervisionStrategy supervisorStrategy() {
return SupervisionStrategy.RESTART;
}
@Override
public void receive(Message msg, ActorContext context) {
// Create child actors that will be supervised
Pid child = context.createChild(ChildHandler.class, "child-1");
}
}
Virtual Threads
Cajun is built on Java 21+ Virtual Threads, providing:
- Thousands of concurrent actors with minimal overhead
- Natural blocking I/O code (no callbacks or futures needed)
- Efficient resource usage - virtual threads "park" during I/O
// You can write simple blocking code
public class DatabaseHandler implements Handler<Query> {
@Override
public void receive(Query query, ActorContext context) {
// This blocks but doesn't block the OS thread!
Result result = database.executeQuery(query.sql());
context.reply(result);
}
}
Next Steps
- Learn about Actor ID Strategies
- Explore Mailbox Configuration
- Dive into Effect Monad for functional programming
- Check Performance Benchmarks